|
体温调节是哺乳动物维持内环境稳态的核心机制,保持体温恒定对大多数哺乳动物来说至关重要。鲸类从陆生哺乳动物向完全水生环境演化的过程中,其体温调节系统经历了显著的适应性进化。相较于陆地环境,海水的高热导率及持续的对流作用对鲸类维持核心体温构成了严峻的挑战。为了应对这一选择压力,鲸类进化出独特的体温调节策略,包括脂肪层增厚、逆流血管热交换系统及汗腺的丢失等,但鲸类是如何有效地在水生环境中维持核心体温的分子机制仍远未得到揭示。 近日,南京师范大学杨光教授团队结合比较基因学分析和体内外功能实验验证,发现受寒冷诱导的脂肪组织主调控因子ADRB3基因在鲸类中存在失活突变且导致功能完全丧失。该失活突变可抑制UCP1介导的产热与脂解作用,促进脂肪储存以增厚鲸脂、增强隔热,促进鲸类适应寒冷水域环境。这一基因演化事件也成为全球海洋降温期鲸类生存、辐射扩散与物种分化的关键适应机制。
比较基因组学分析发现鲸类ADRB3基因失活 研究团队首先通过比较基因组学分析在鲸类基因组中鉴定出85个候选基因丢失事件,其中β3-肾上腺素能受体(ADRB3)基因是棕色脂肪细胞脂解与产热功能的核心调控基因,且作用于ELOVL3和UCP1的上游,对脂肪代谢至关重要。结合基因组组装与测序原始数据验证,团队发现除喙鲸科及部分淡水豚类外,所有鲸类ADRB3第一外显子第118位碱基均存在1个碱基的缺失,且得到PCR扩增产物验证支持(图1),表明鲸类在进化过程中出现了ADRB3基因假基因化。选择压力分析结果显示鲸类ADRB3基因处于选择压力放松状态,且其失活时间约为31.941~33.398百万年前(Mya),提示ADRB3功能丢失发生在齿鲸和须鲸分化之前,并且早于古新世晚期齿鲸的辐射演化时期(~34.1 Mya)。

图 1 鲸类ADRB3的丢失
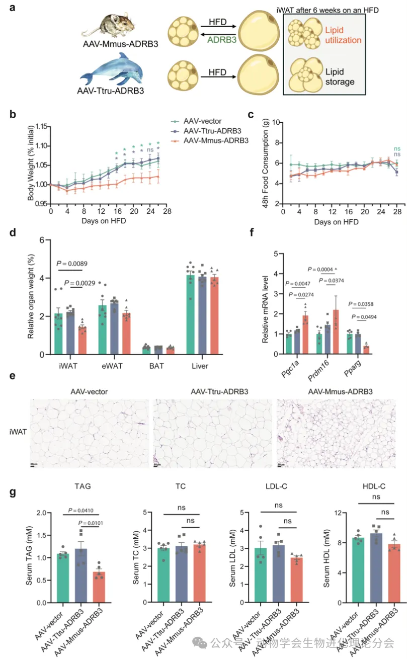
鲸类ADRB3基因完全丧失功能,为脂肪储存与水生适应提供分子依据 为验证ADRB3假基因化的功能影响,利用AAV病毒在肥胖小鼠模型(Diet Induced Obesity,DIO)腹股沟脂肪组织(iWAT)中过表达鲸类(AAV-Ttru-ADRB3)及小鼠ADRB3(AAV-Mmus-ADRB3)(图2)。结果显示,高脂饮食(HFD)6周后,与AAV-Mmus-ADRB3组小鼠相比,AAV-Ttru-ADRB3组中小鼠体重明显升高,摄食量、葡萄糖耐量、胰岛素耐量无显著差异,进一步排除代谢异常对体重增加的干扰;同时,AAV-Ttru-ADRB3组iWAT重量增加、白色脂肪细胞面积增大以及血清甘油三酯水平升高,表明ADRB3失活有助于脂滴积累,促进脂肪堆积,更好的实现隔热保温。分子水平检测显示,AAV-Ttru-ADRB3组的脂质分解基因(Ppargc1a、Prdm16)表达显著下降,脂肪生成的标记基因(Pparg)表达显著升高。上述体内实验结果证明,鲸类ADRB3已完全丧失功能,有助于鲸类减少脂质分解消耗,从而实现脂肪层增厚,减少热量流失以适应寒冷海洋环境。

图 2 体内实验证实鲸类ADRB3无体内功能
进一步通过构建稳定过表达鲸类ADRB3(Ttru-ADRB3)、小鼠ADRB3(Mmus-ADRB3)及模拟鲸类碱基缺失的小鼠突变ADRB3(Mmus-ADRB3-1del)的3T3-L1细胞系,验证Ttru-ADRB3失活对脂肪代谢与产热通路的功能影响(图3)。转录组分析发现,与Mmus-ADRB3组相比,Ttru-ADRB3组及Mmus-ADRB3-1del组脂肪代谢相关基因表达下调,且甘油三酯脂酶(ATGL,启动脂解的关键酶)、产热关键蛋白UCP1表达水平显著降低,提示细胞脂肪分解和产热反应减弱;甘油三酯(TAG)定量结果显示,这两组中脂质含量显著高于Mmus-ADRB3组,脂肪细胞内脂质积累增加;同时,Ttru-ADRB3组和Mmus-ADRB3-1del组线粒体DNA与核DNA比值、线粒体ROS产生均受抑制,提示UCP1产热衰减可能与细胞内线粒体功能下降(线粒体数量减少、活性降低)有关。体外功能实验结果证明,鲸类ADRB3失活可降低脂肪分解及UCP1介导的燃脂产热反应,进而促进细胞内脂质积累。
图 3 小鼠3T3-L1脂肪细胞系中过表达ADRB3证实鲸类ADRB3功能丧失
综上所述,本研究揭示了鲸类脂肪层增厚和体温调节的分子机制。ADRB3基因功能丢失并非鲸类演化早期事件,而是发生在齿鲸与须鲸的共同祖先时期,且与全球海洋降温时间相吻合(始新世-渐新世气候转型事件),是鲸类应对气候变冷的适应性选择。早期鲸类鲸脂层可能更薄,且因ADRB3下游基因UCP1仅部分功能缺失,仍保留有限的寒冷诱导非颤抖性产热能力;而晚期鲸类的ADRB3基因功能的丧失则完全消除了脂肪组织的非颤抖产热功能,增强了保温能力(即促进脂肪层增厚)(图4),这一适应性进化使鲸类能够在辐射演化期间成功征服日益变冷的环境。本研究有望推动海洋哺乳动物体温调节策略相关领域的研究进展,为后续探索海洋哺乳动物适应极端环境的演化规律提供重要的理论依据与研究方向。

图 4 鲸类演化过程中鲸脂相关基因的失活与产热能力
该研究结果以“Cetacean loss of the master adipose tissue regulator β3-adrenergic receptor may underlie their thick blubber and an Oligocene radiation and dispersal”为题,于2025年10月17日在线发表于Nature Communications。江苏省动物学会理事、南京师范大学生命科学学院田然副教授为第一作者,中国动物学会副理事长暨江苏省动物学会理事长杨光教授和中国科学院深海科学与工程研究所Inge Seim教授为论文的共同通讯作者,研究生张彤和董浩也参与此项工作。该研究得到了科技部重点研发计划、国家自然科学基金和中科协青年人才托举工程等项目的资助。
文章链接:https://doi.org/10.1038/s41467-025-64288-z
|